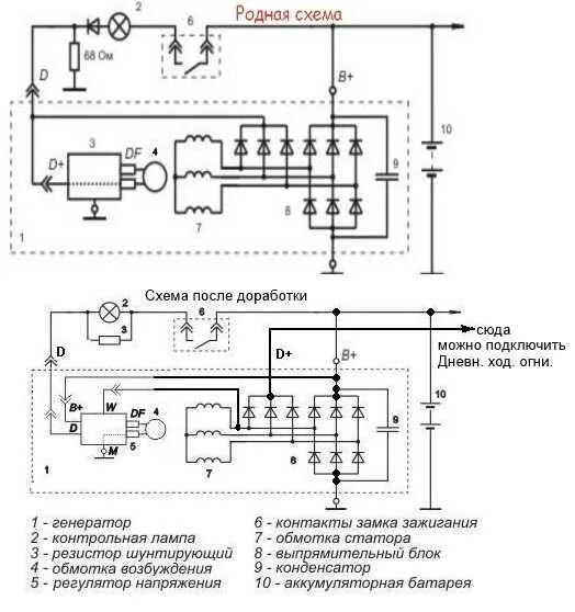
Цепь подключения генератора