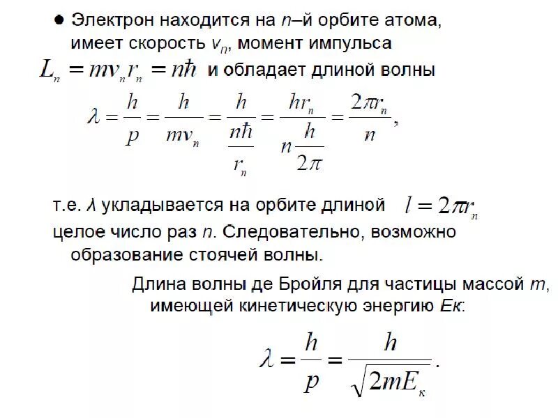
Целое число длин волн