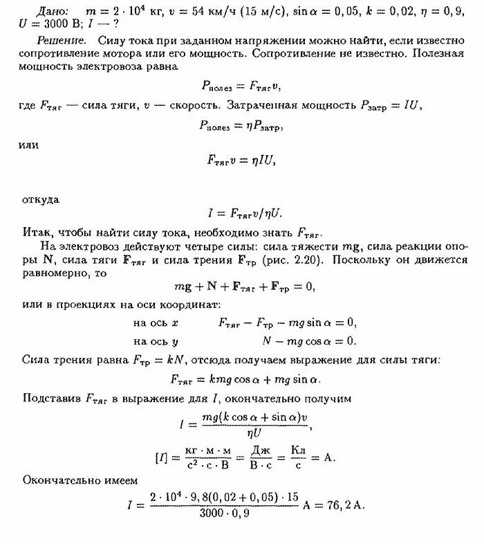
Троллейбус движется равномерно по горизонтальному участку