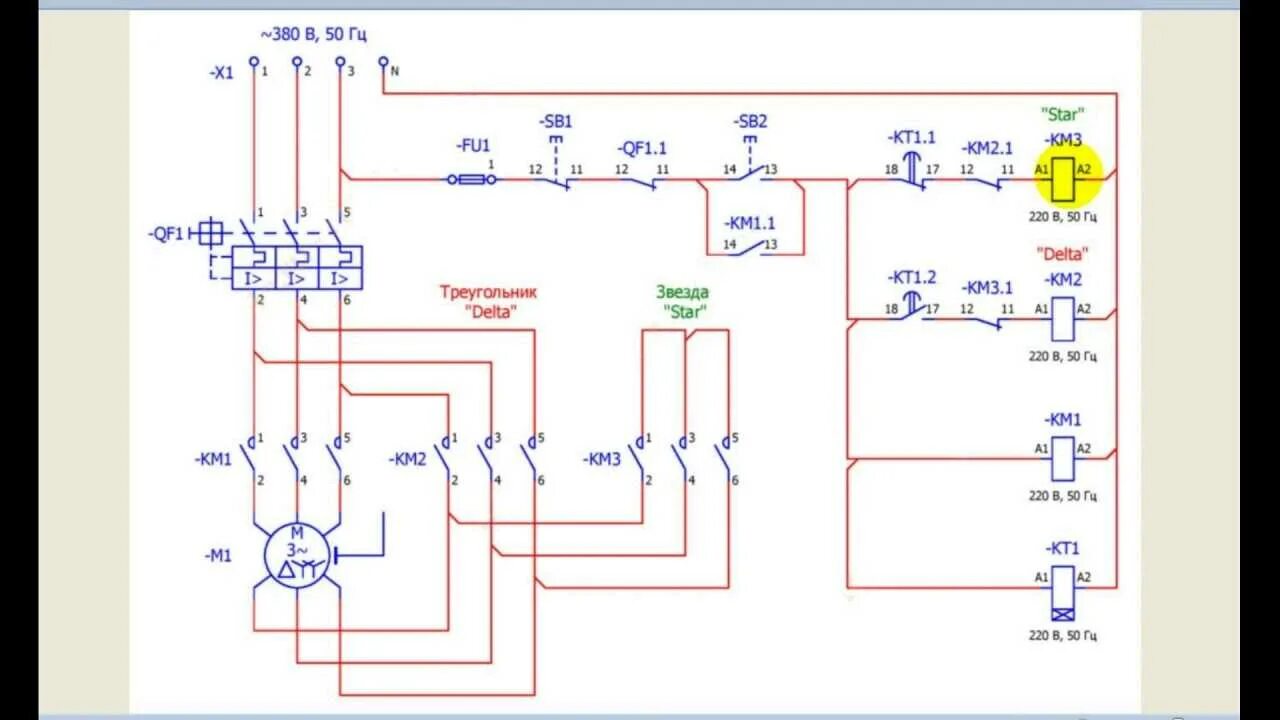
Треугольник звезда какие двигателя