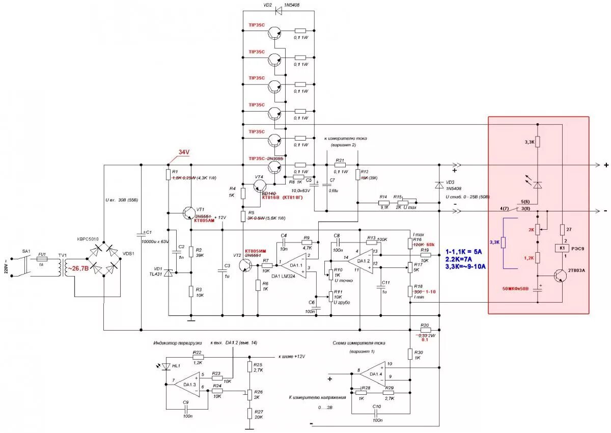
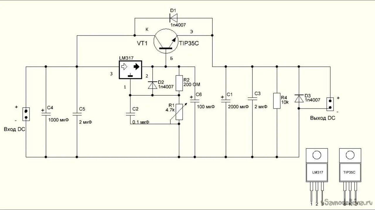
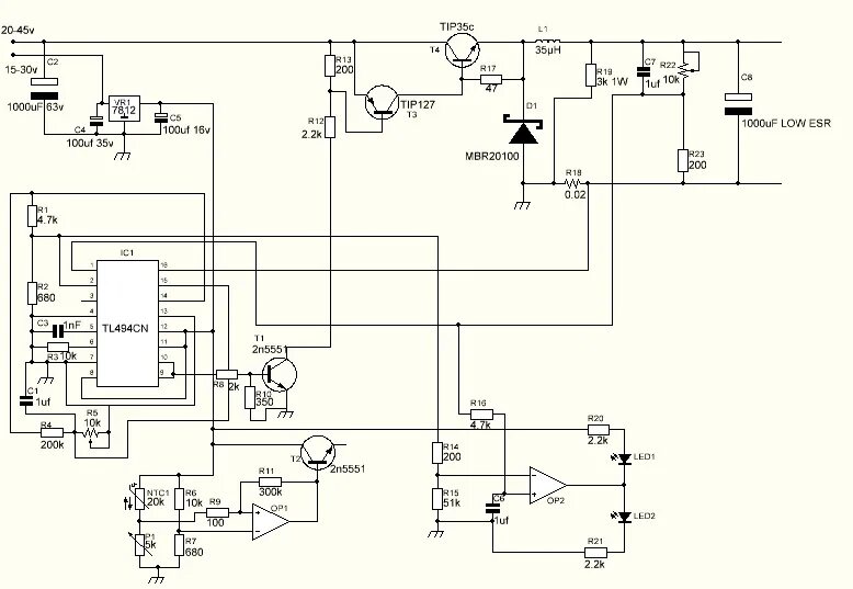
Транзистор tip35c