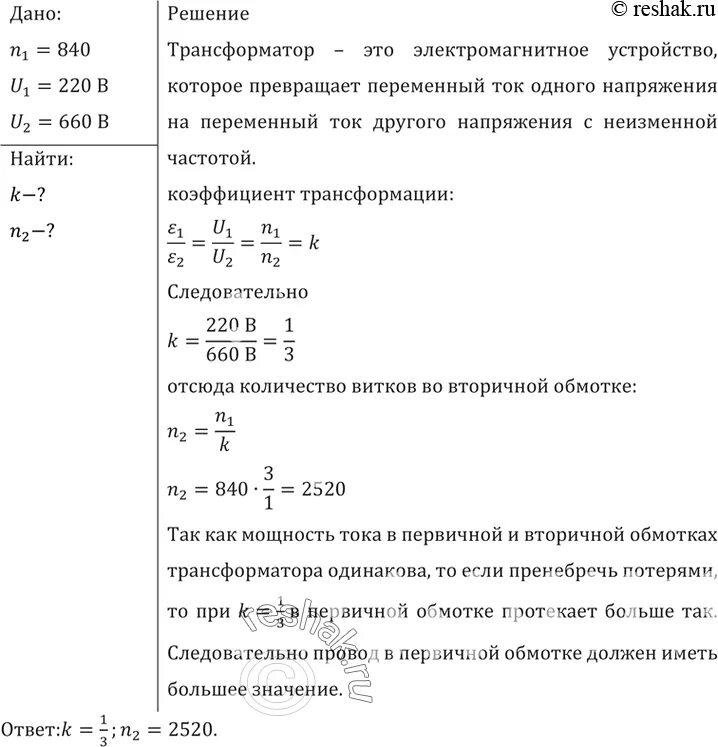
Трансформатор содержащий в первичной обмотке 840 витков