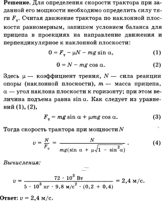
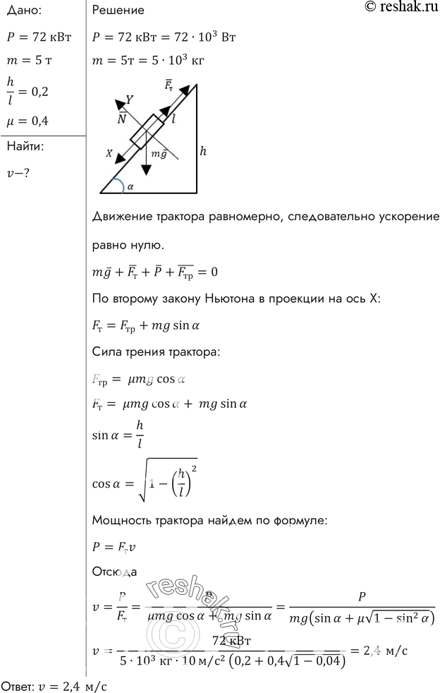
Трактор имеет тяговую мощность 72 квт