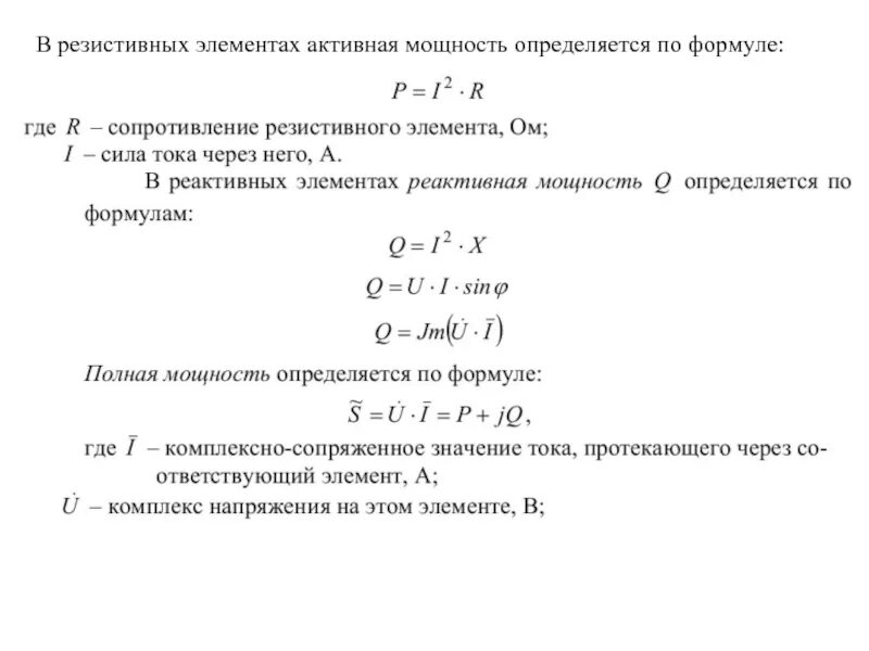
Ток на резистивном элементе