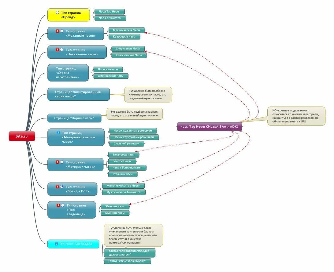
Типы структуры сайта