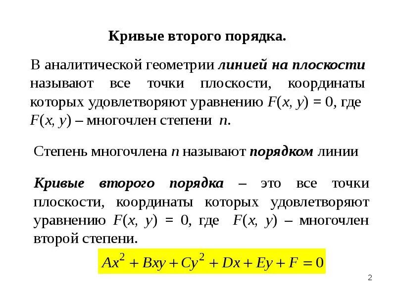
Типы линий второго порядка