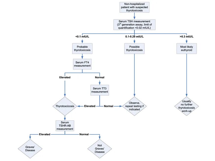
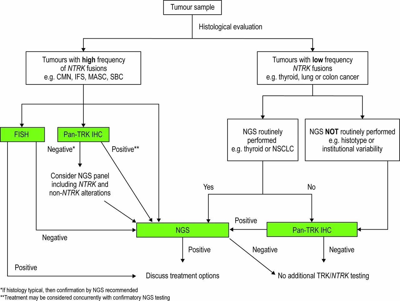
Testing algorithm