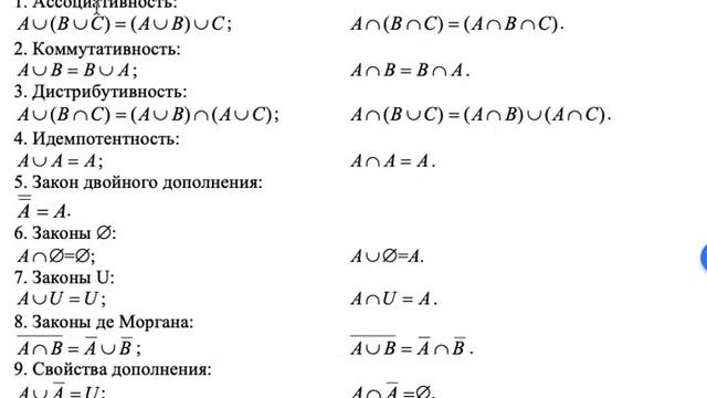
Тест элементы теории множеств и комбинаторики ответы