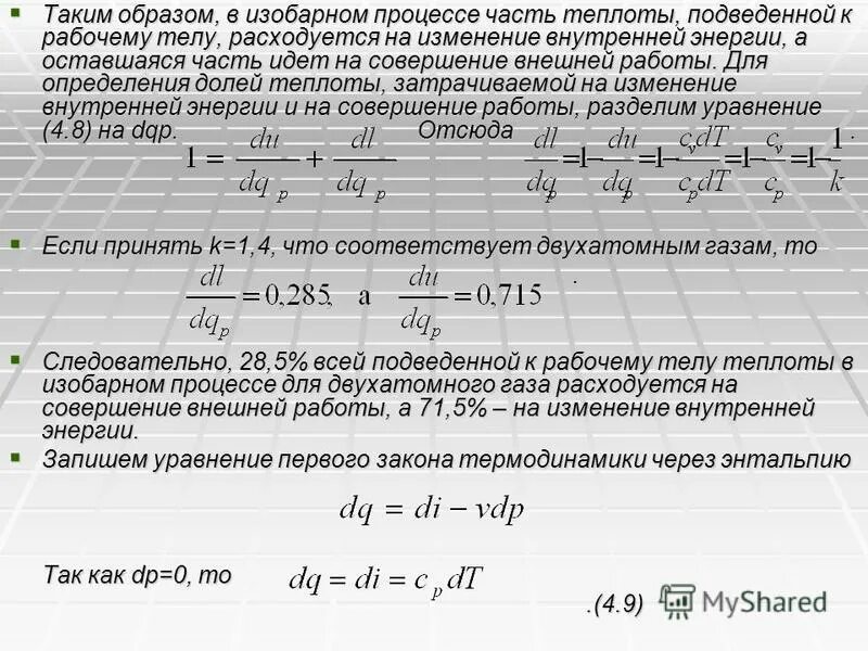
Теплота подведенная в изобарном процессе расходуется