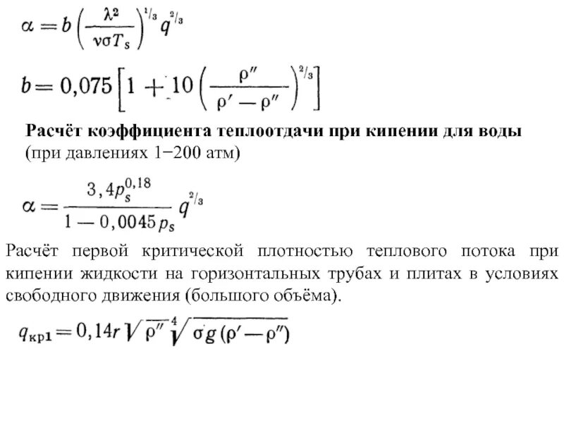
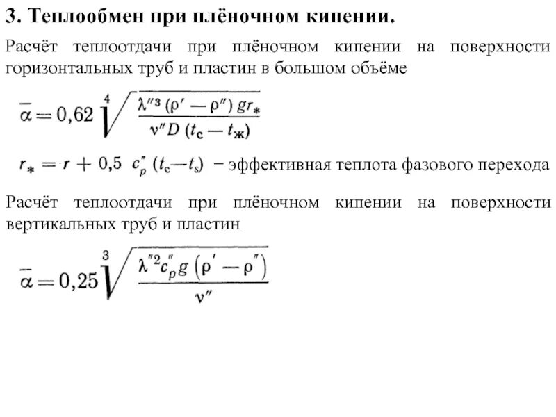
Теплоотдача при кипении