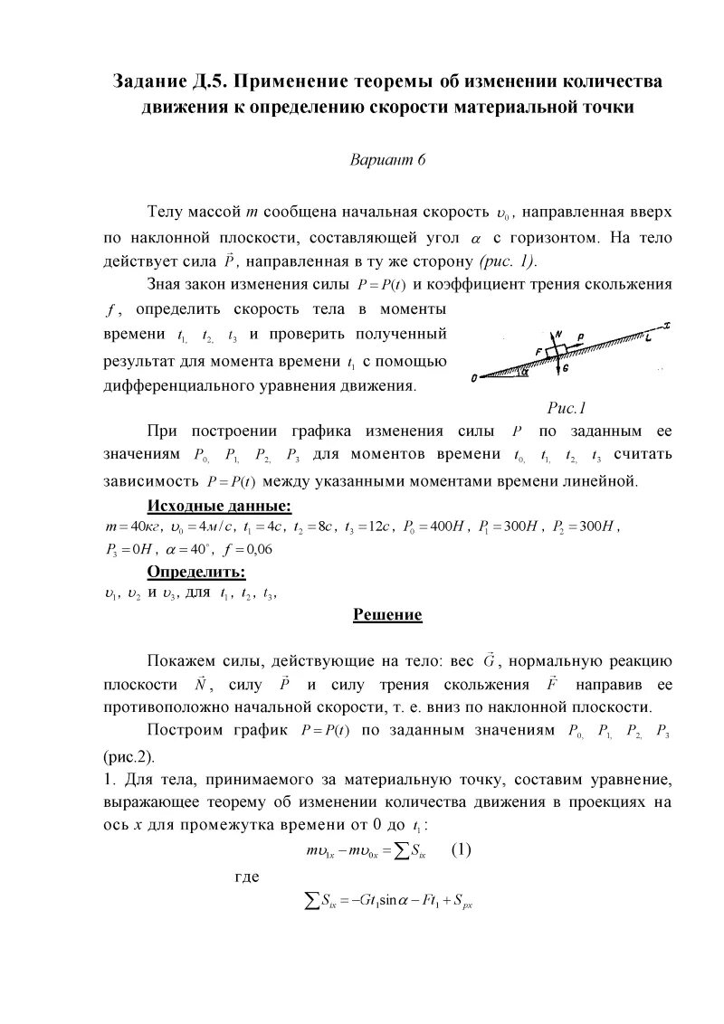
Теоремы об изменении количества