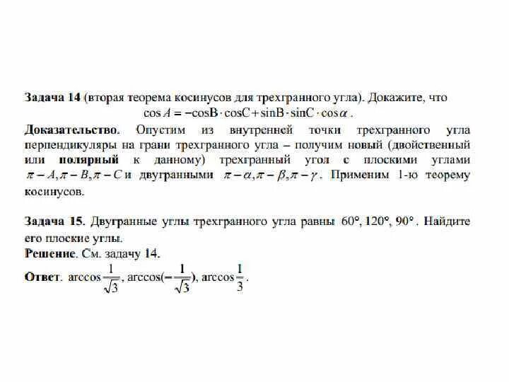
Теорема синусов для трехгранного угла