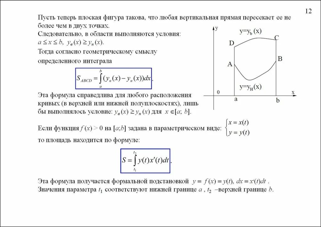
Теорема определенного интеграла