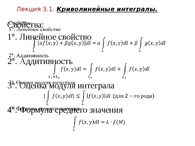
Теорема об оценке интеграла