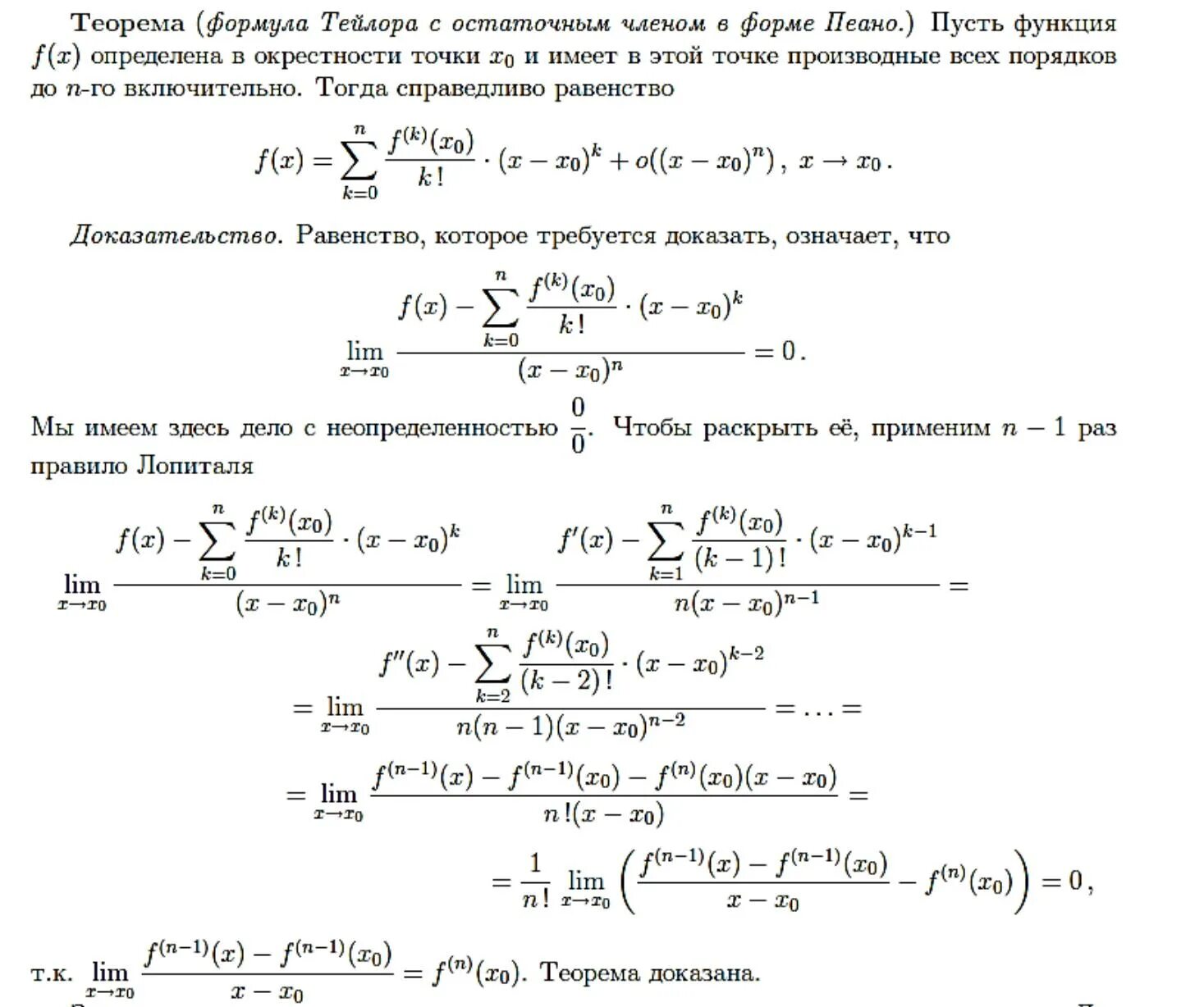
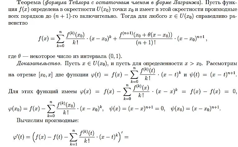
Теорема о многочлене тейлора