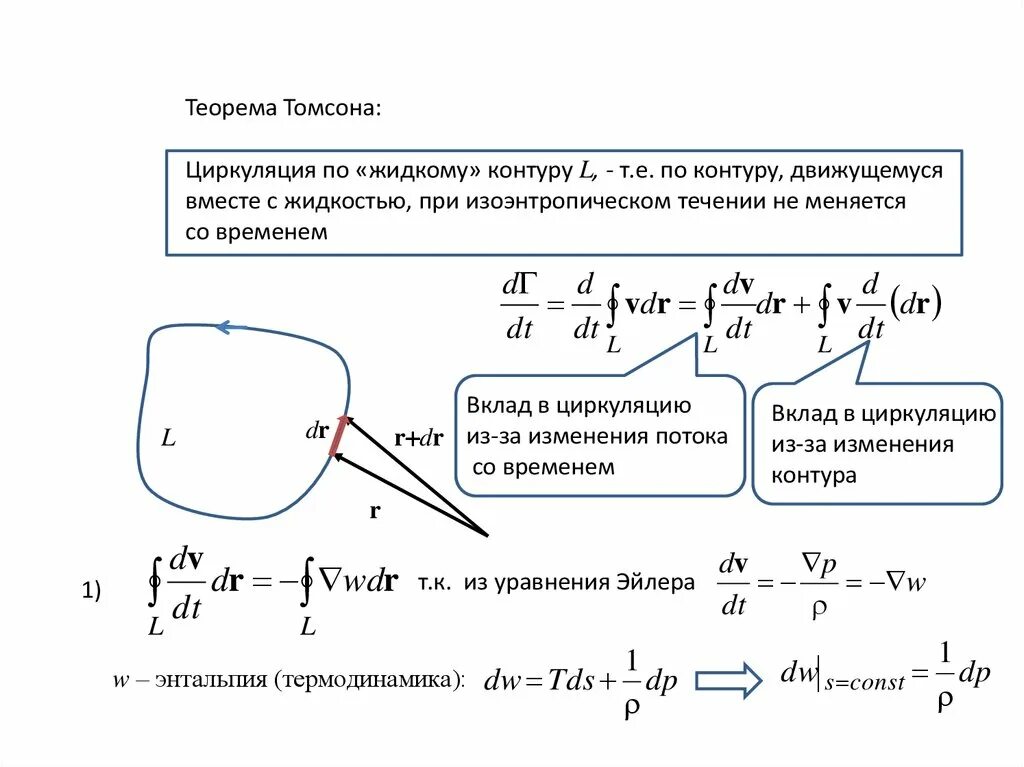
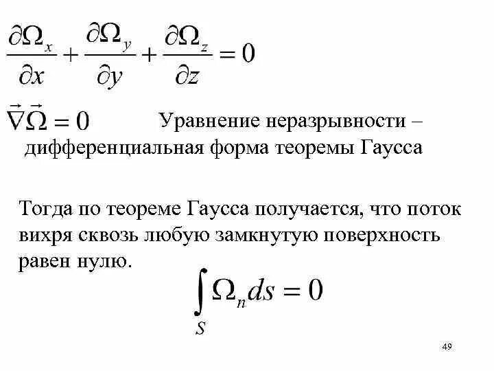
Теорема гаусса в интегральной и дифференциальной