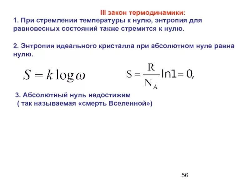
Температура через энтропию