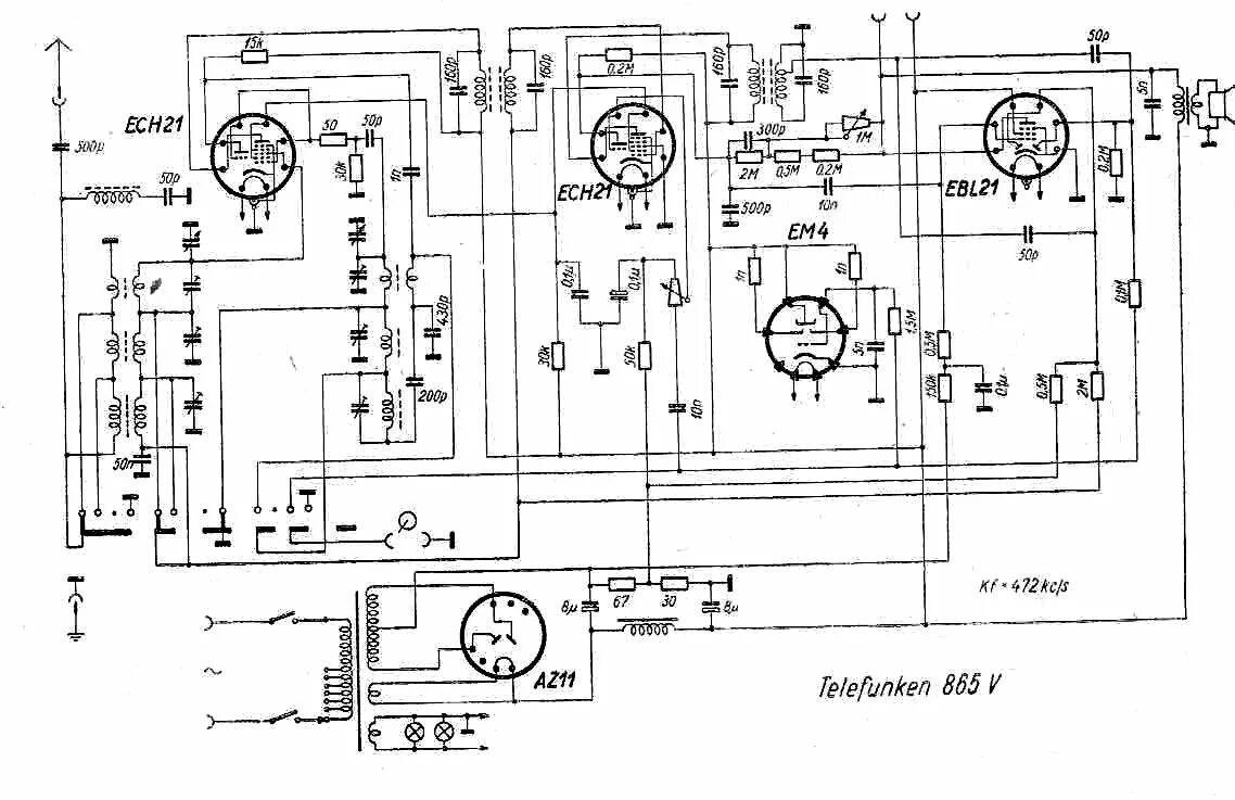
Телефункен пропало изображение