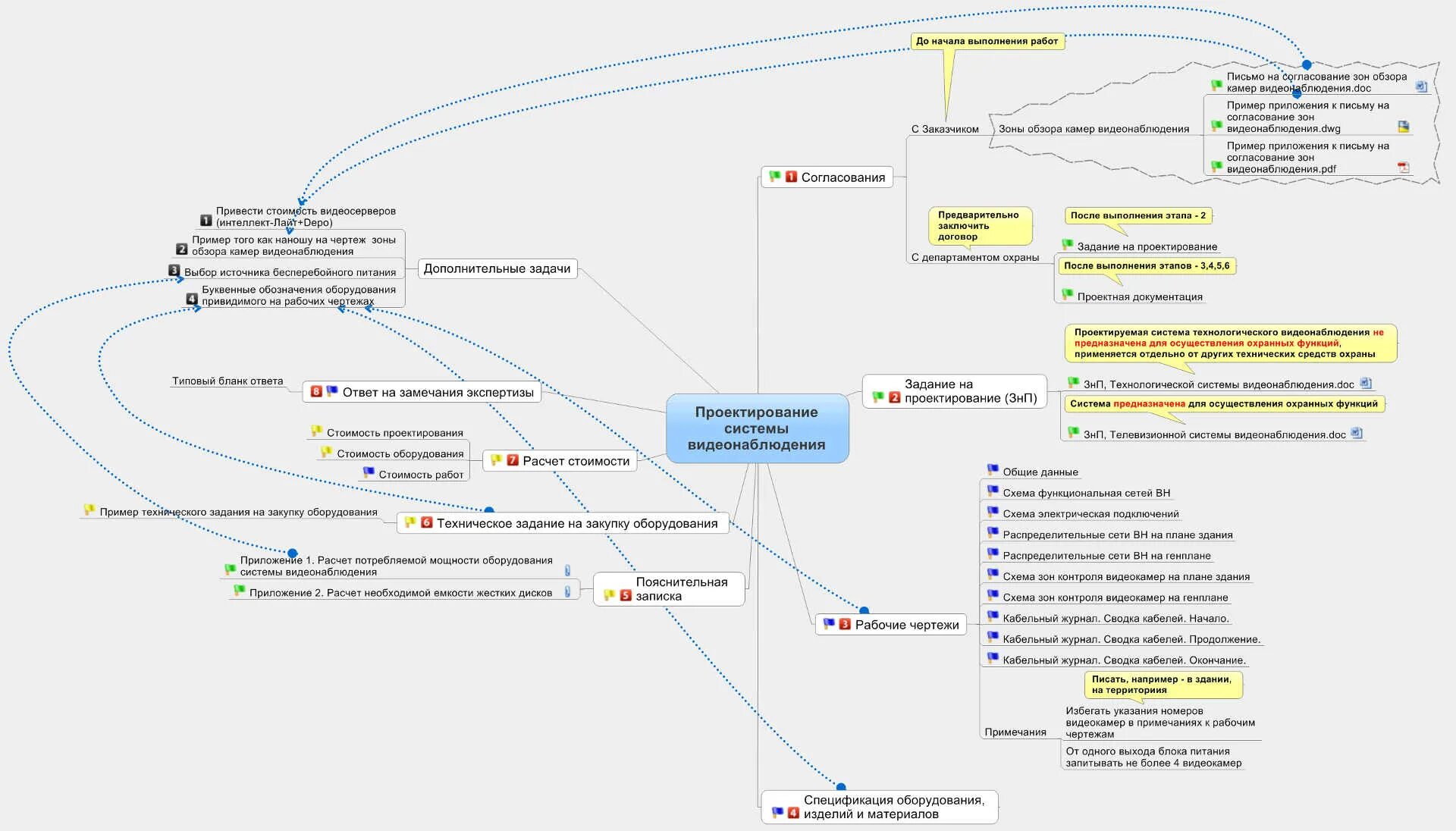
Техническое задание на систему пример