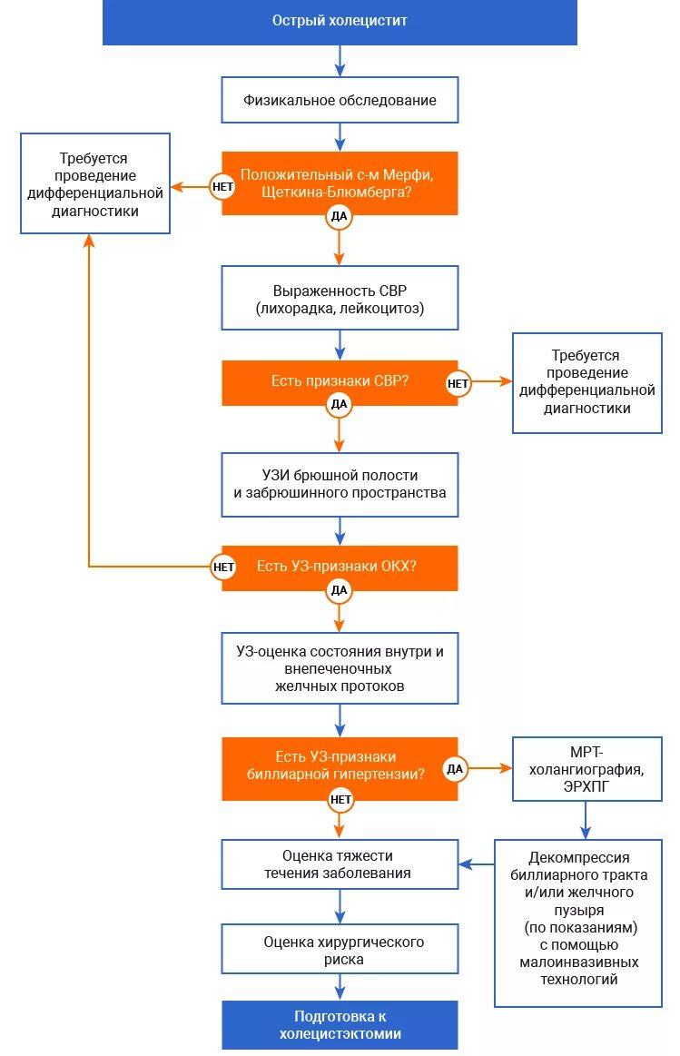
Тактика при холецистите