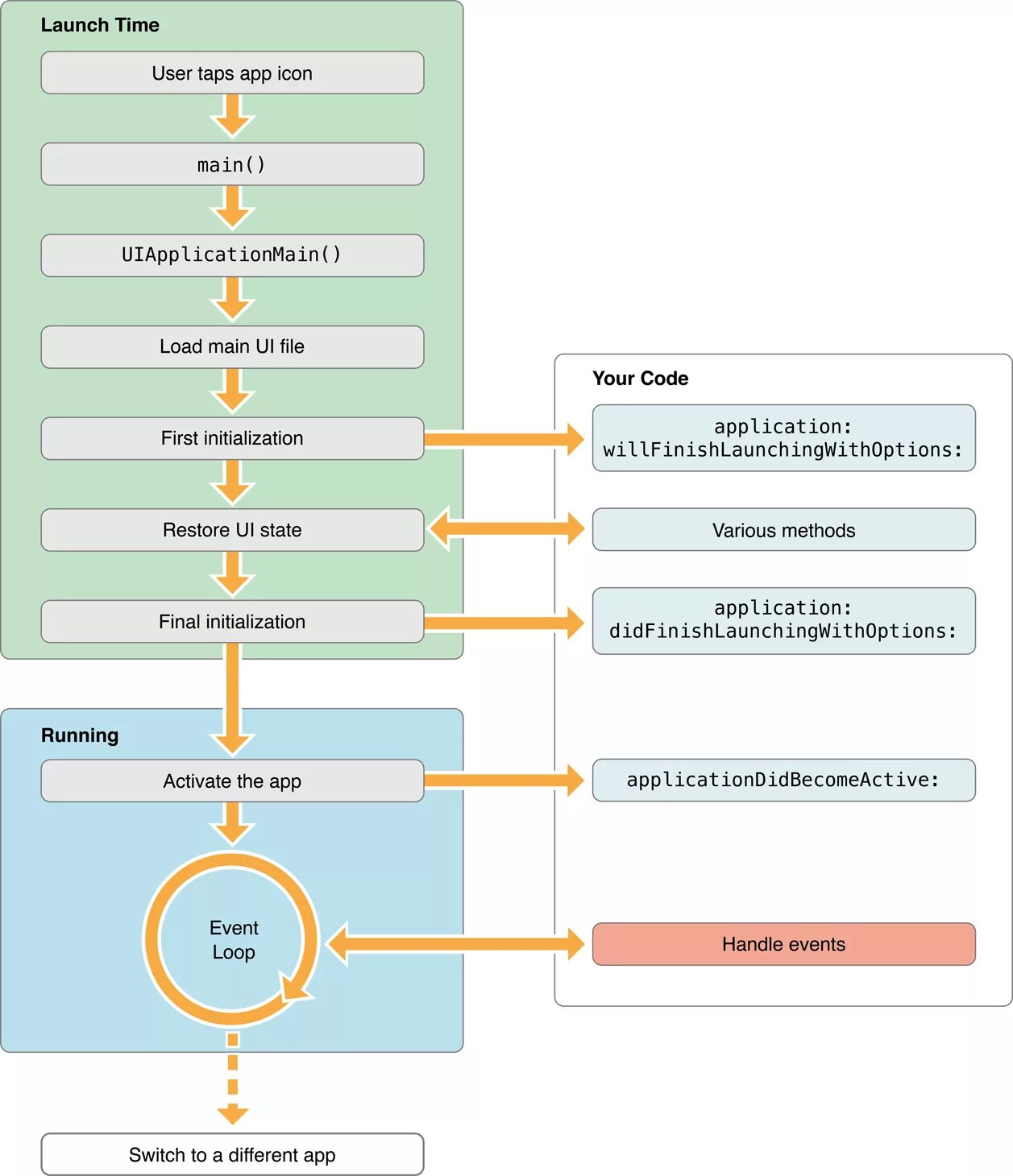
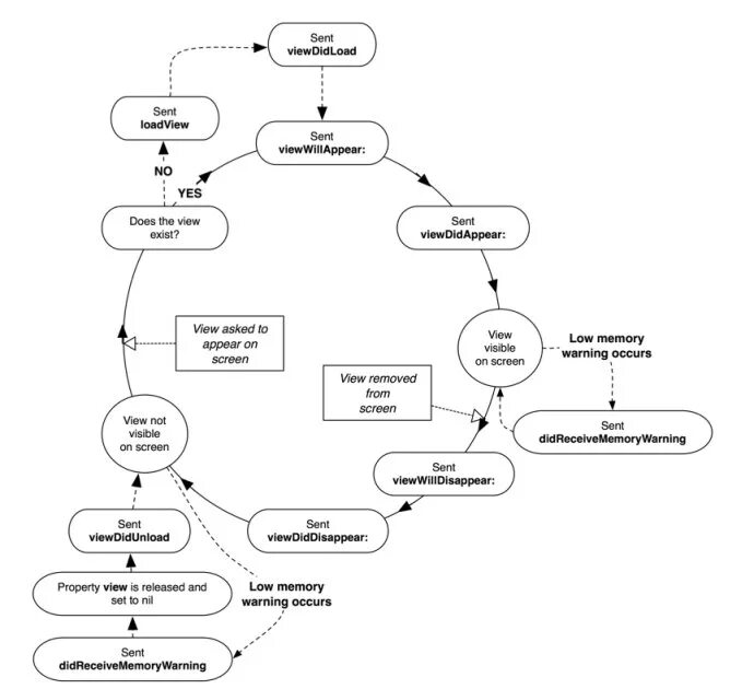
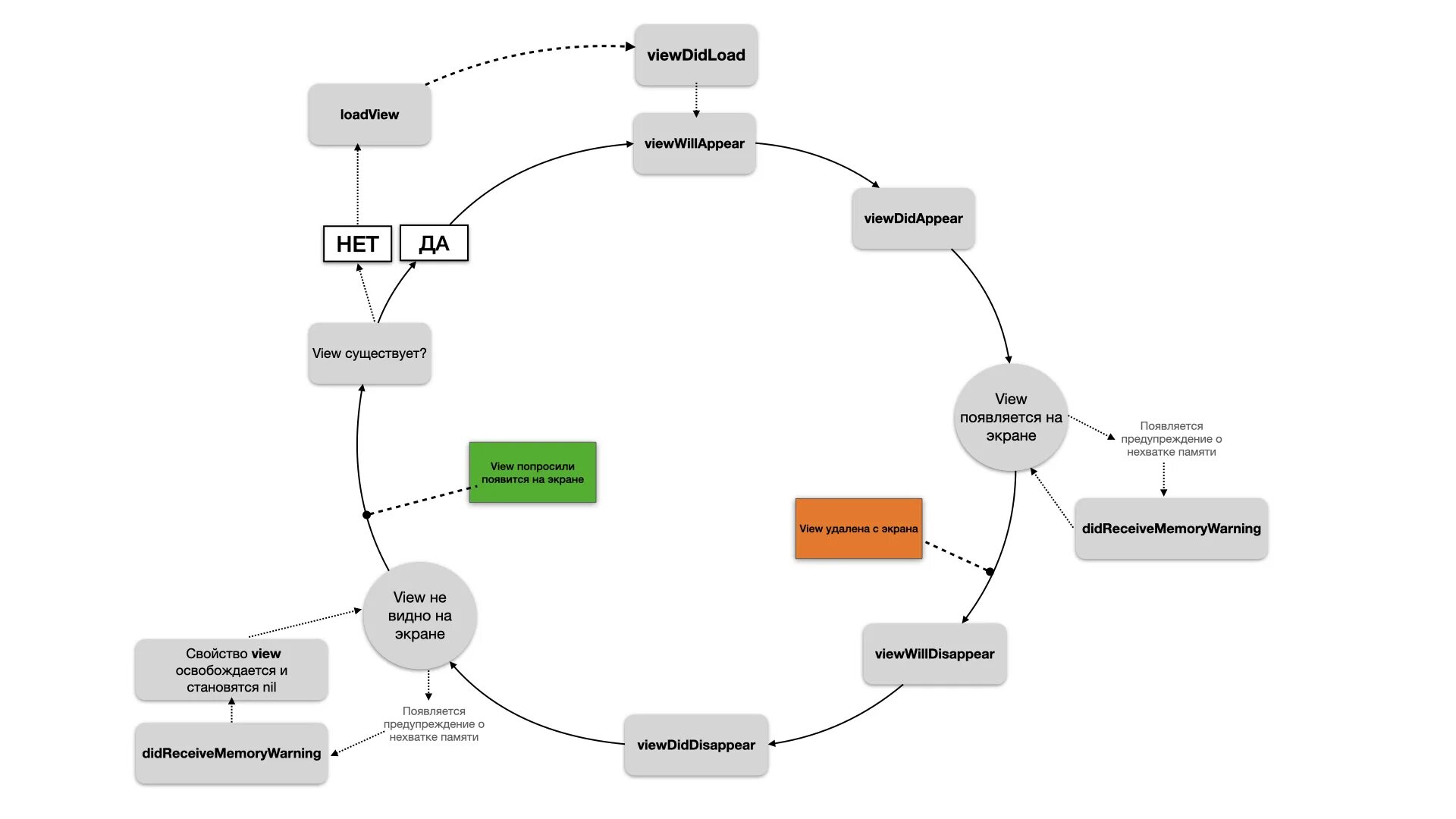
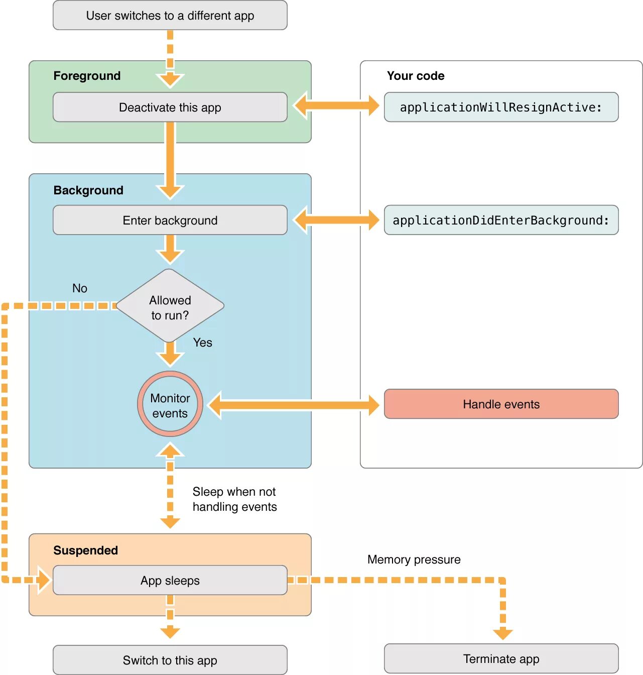
Swift циклы