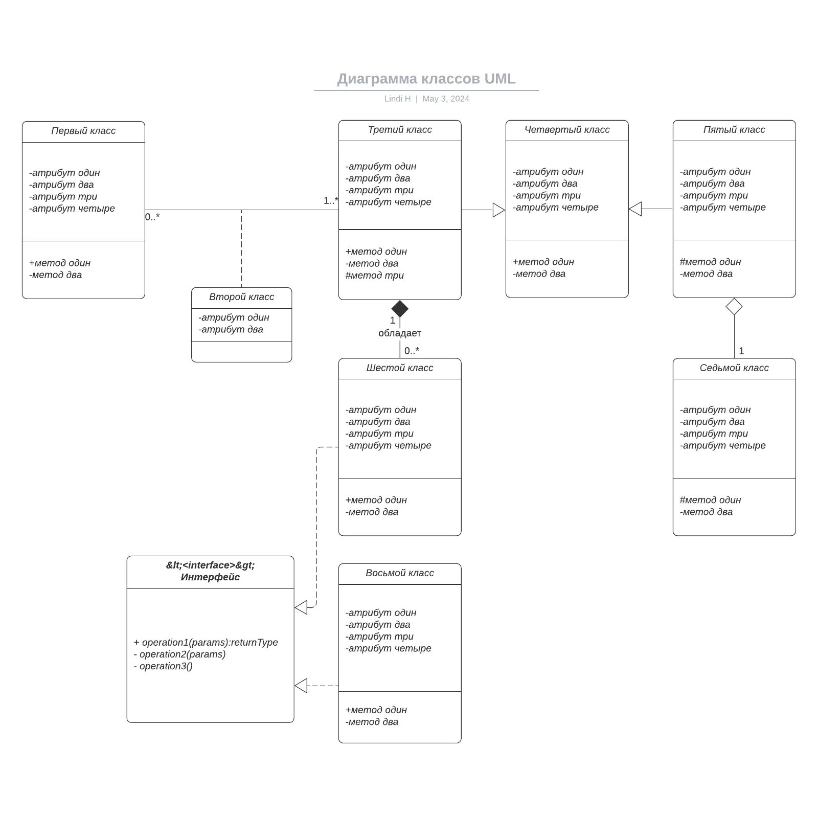
Связи классов в uml