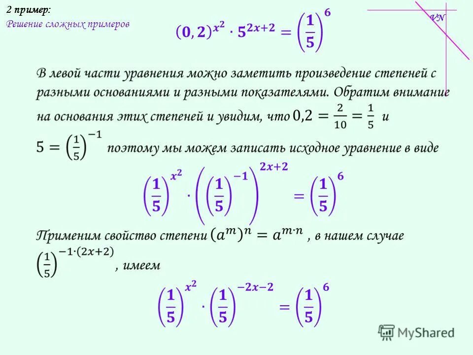
Свойства степенных выражений