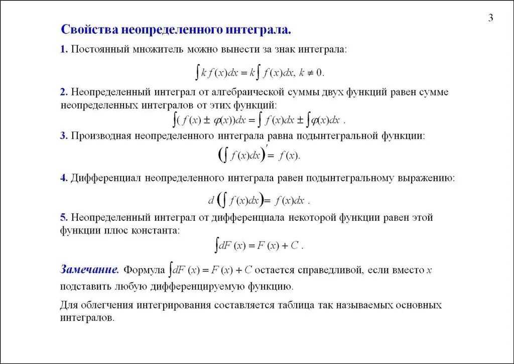
Свойства определение интегралов