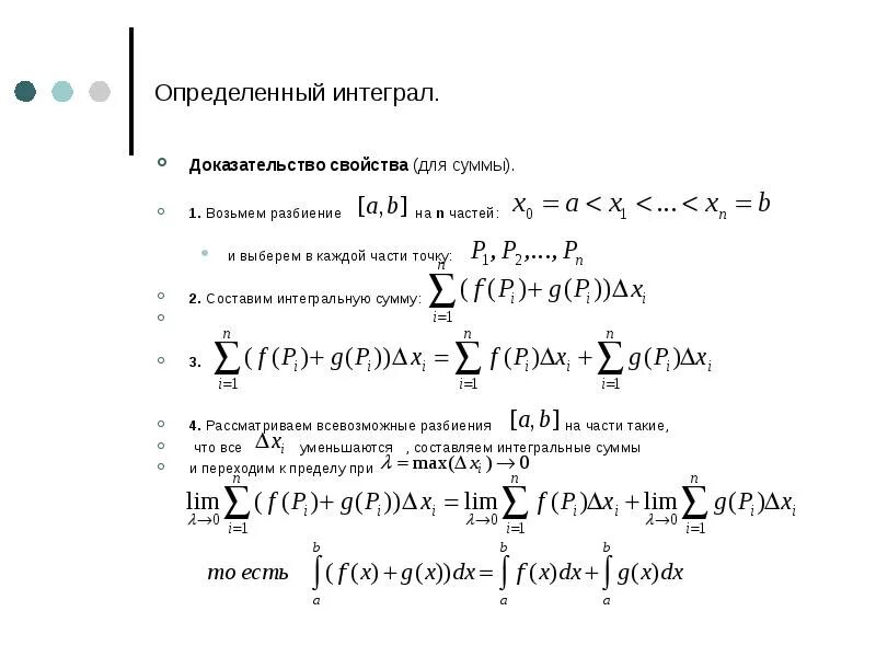
Свойства неопределенного интеграла доказательства