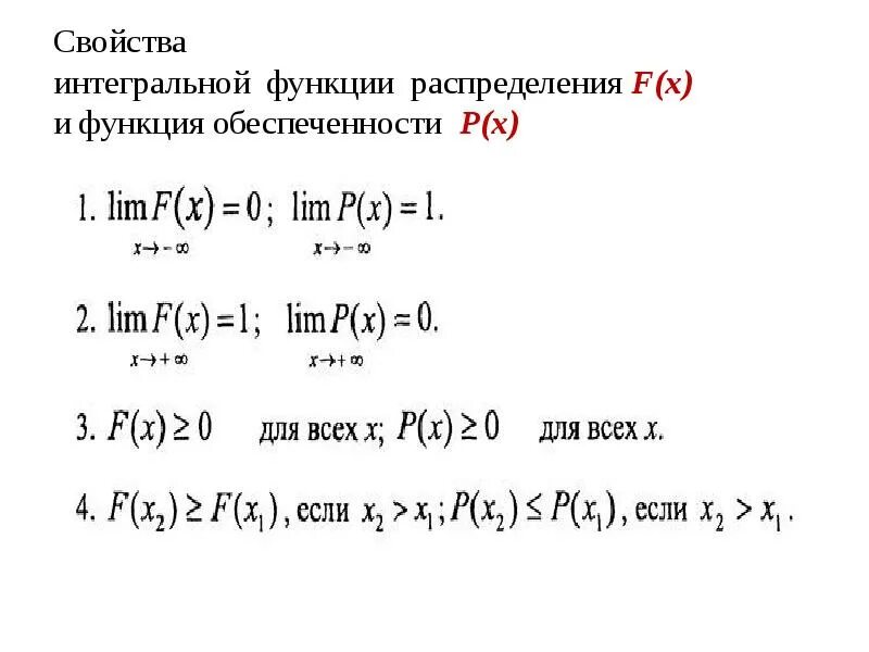
Свойства функции распределения