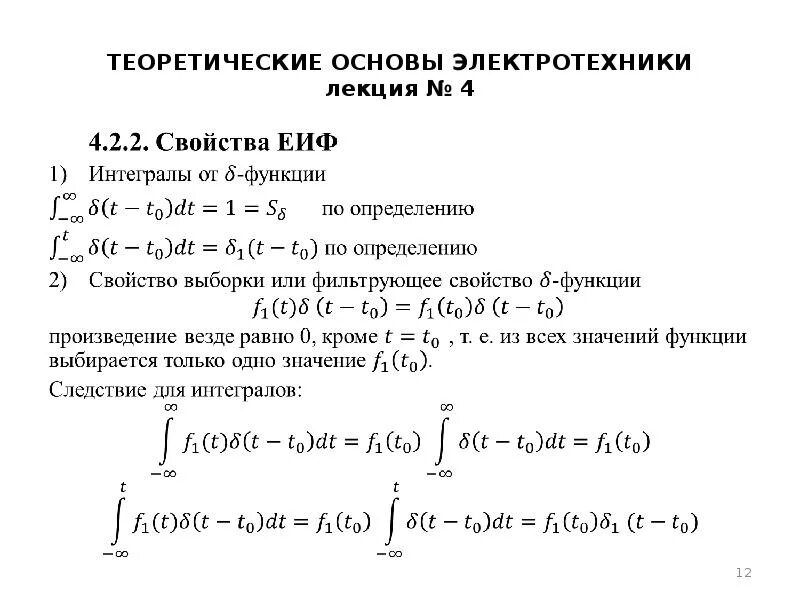
Свойства дельта функции