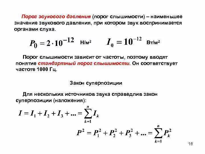
Суммарное звуковое давление