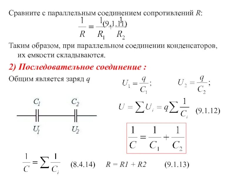
Суммарное сопротивление при параллельном