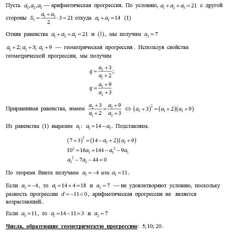
Сумма трех чисел составляющих арифметической