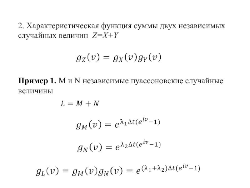
Сумма случайных величин задачи