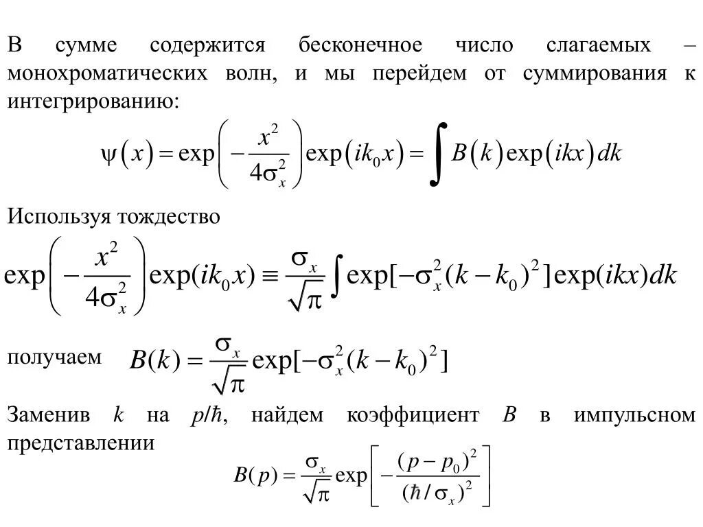
Сумма если содержит