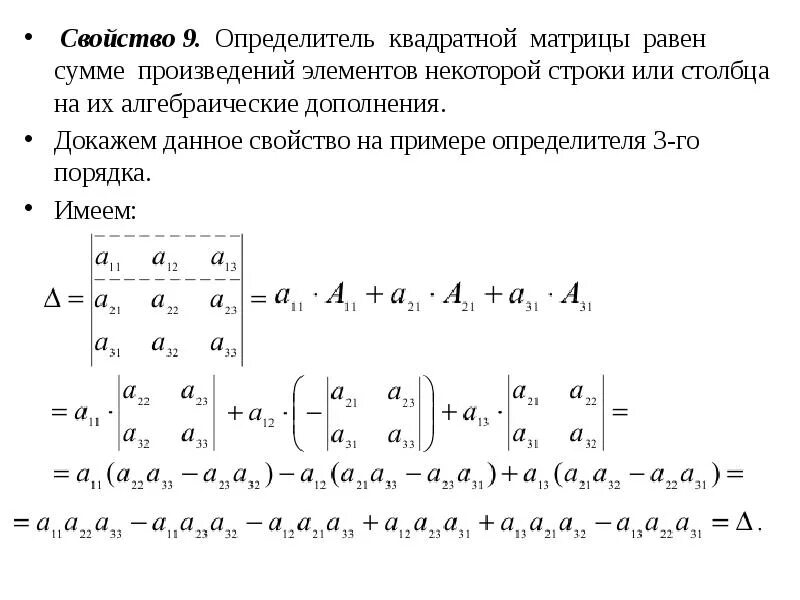
Сумма элементов столбцов матрицы