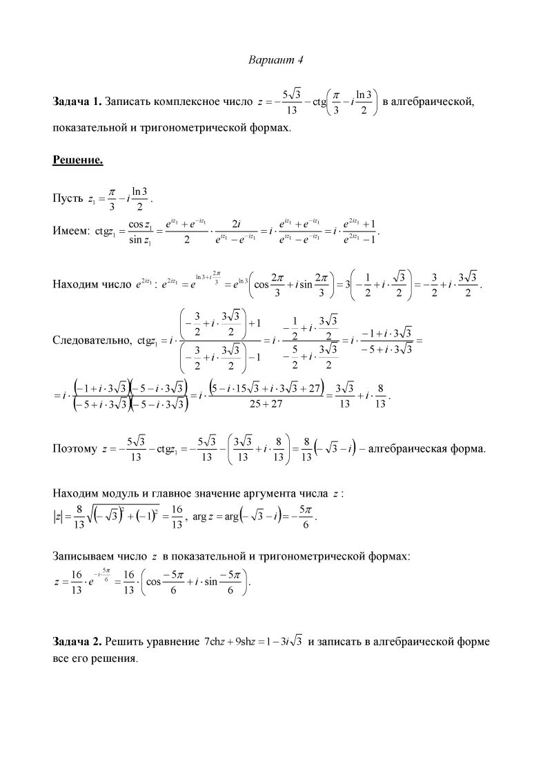
Студизба мгту 4 семестр