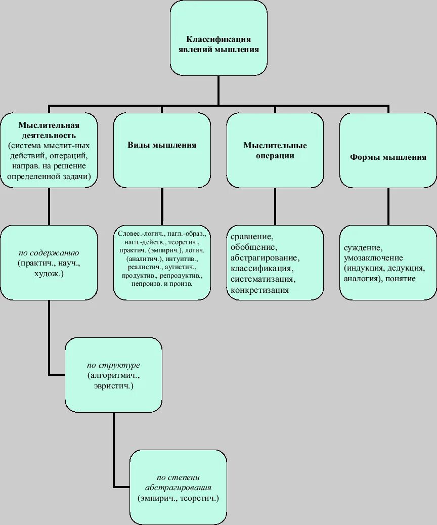
Структура логического мышления