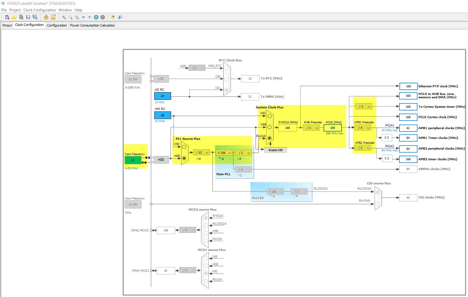
Stm32 буфер