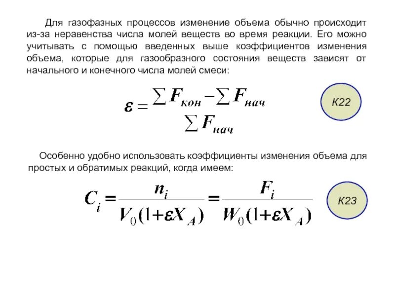
Степень превращения и выход продукта