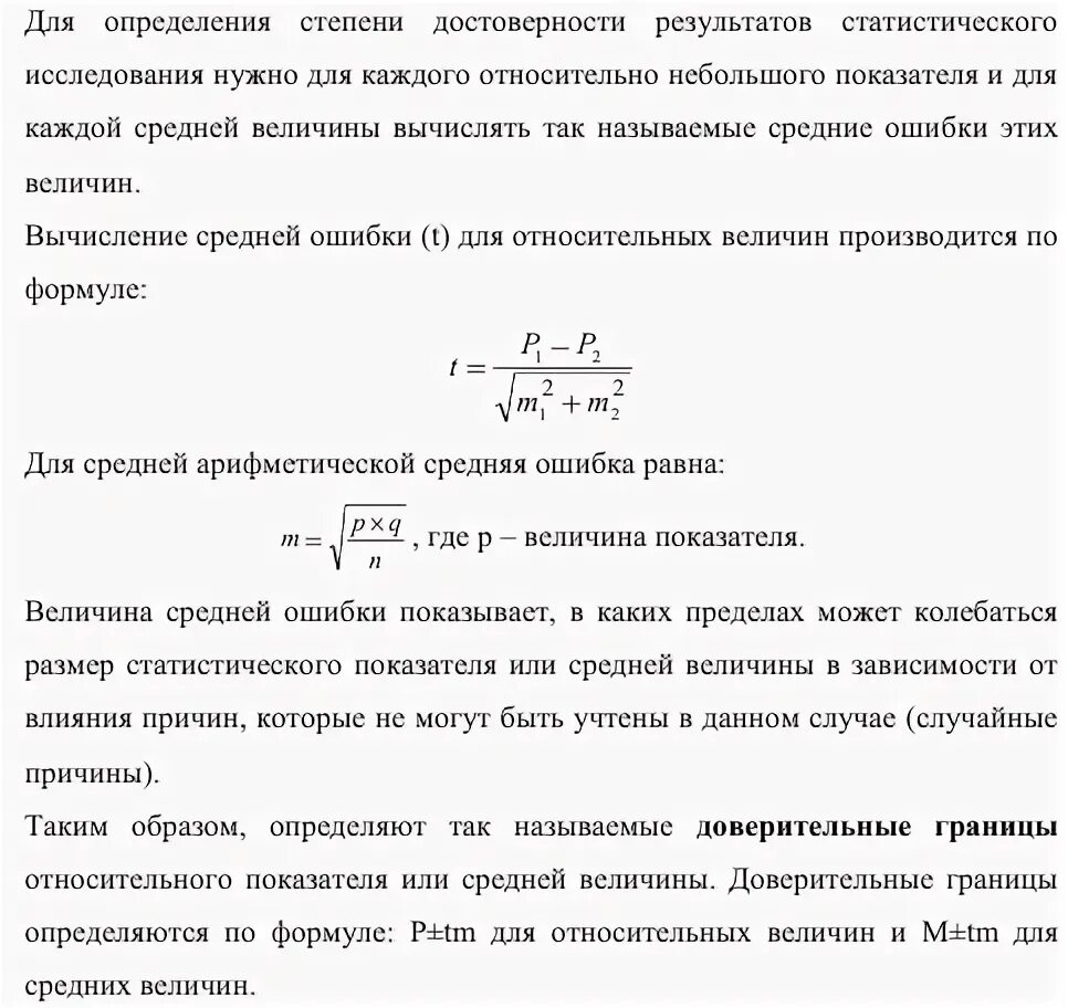
Степень достоверности результатов исследования