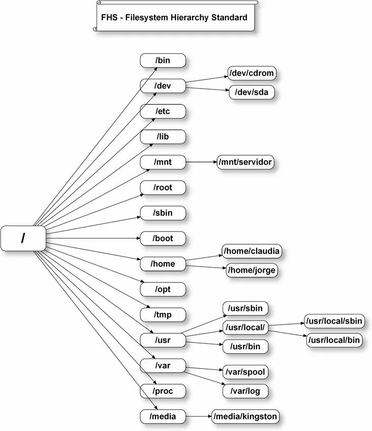
Std filesystem c