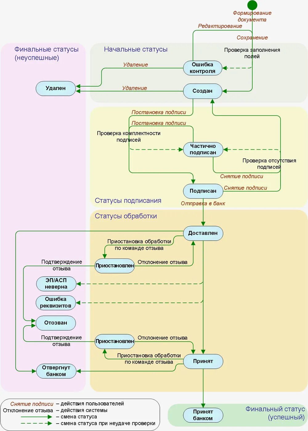
Статус обрабатывается банком