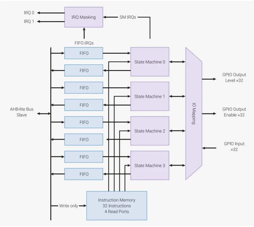
State programming