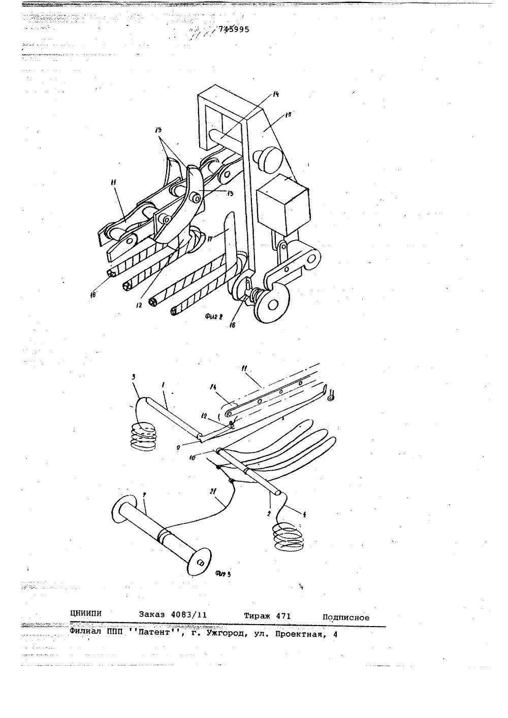
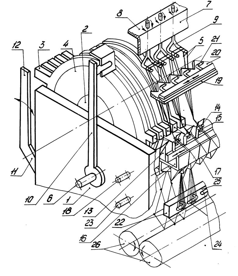
Станки вязание рыболовных