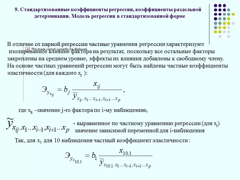
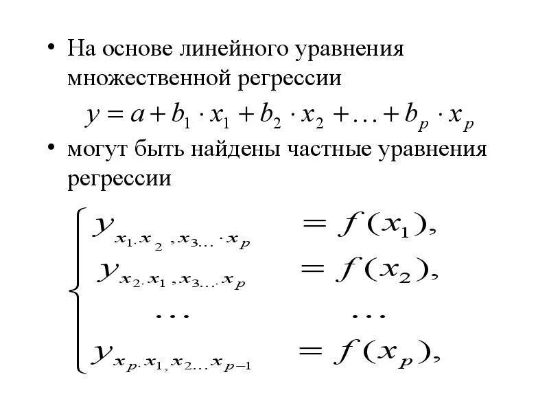
Стандартизированное уравнение регрессии