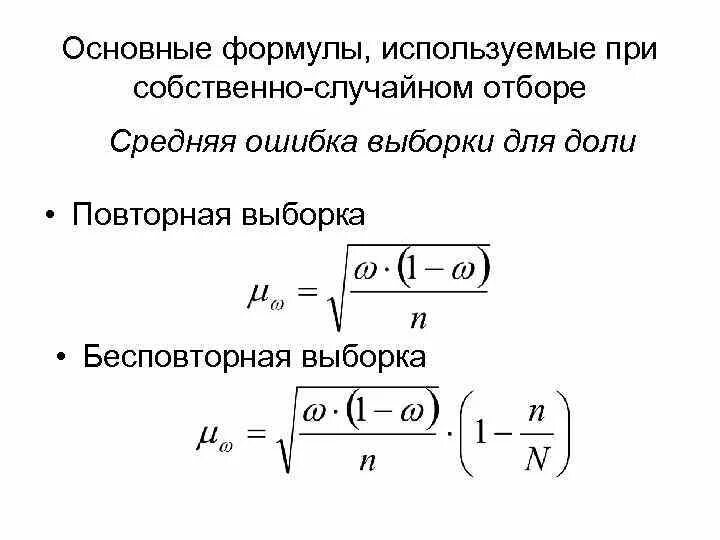
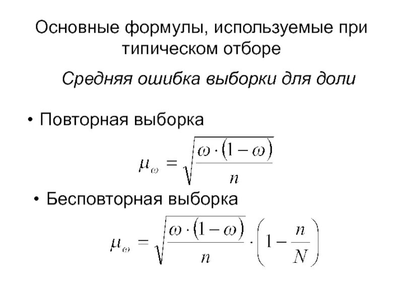
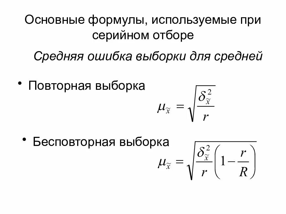
Средняя ошибка бесповторной выборки