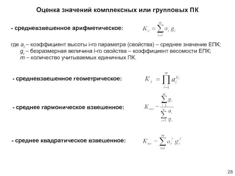
Средние значения показателей