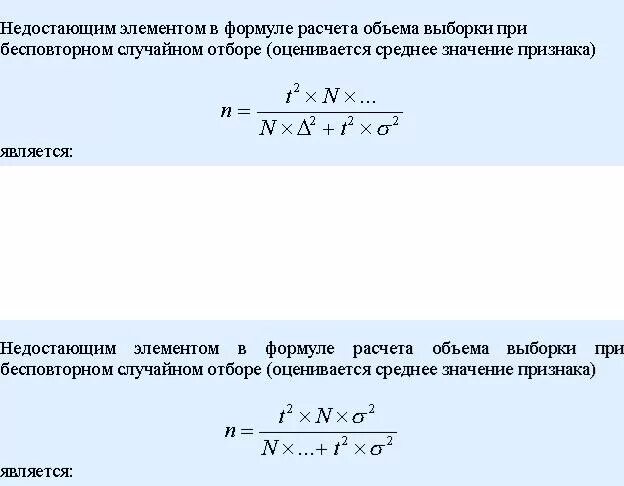
Среднее значение признака в естественном отборе